22일 오전 10시 40분 현재, 유가증권시장에서 현대차는 전 거래일 대비 0.59%(1000원) 하락한 16만9000원에 거래되고 있다. 11거래일만의 약세다.
전일 현대차주는 8% 이상 급등, 장중 17만500원에 신고가를 경신했다.
대신증권 전재천 연구원은 "지주사 전환 기대감, 박근혜 대통령 탄핵 인용 이후 한국 디스카운트 해소에 대한 기대감과 코스피가 2200포인트 근접한 상황에서 상대적으로 가격 메리트가 높은 자동차로 외국인의 수급이 집중됐다"며, "산업적인 급등 배경은 없었다"고 설명했다. 또한, "지주사 전환 기대감을 형성할 뉴스가 3월 21일 새롭게 나온 것은 없었으나 이유로 거론됐다"며, "3월 17일 브랜드 사용료 수령 공시를 지주사 전환의 전조로 해석하기는 어렵다는 판단"이라고 덧붙였다.
현대차가 현대제철, 현대글로비스로부터 올해 브랜드 사용료 139억원 수령하는 계약을 체결한 것이 지주사 전환을 시사하는 것은 아니란 해석이다.
반면, 주주 지배력의 추가 확보를 위해 지배구조 개편이 진행될 것이라는 전망도 있다.
미래에셋대우 정대로 연구원은 "현재 논의 중인 지배구조 관련 정책 변화로 인해 현대차그룹이 지배구조 개편에 나서야 하는 당위성은 높지 않다", 하지만 "향후 순환출자에 의존한 현재 지배구조 개선의 필요성이나 지배주주를 위한 지배력 추가 확보의 필요성에 따라 지배구조 개편이 진행될 것으로 전망한다"고 설명했다.
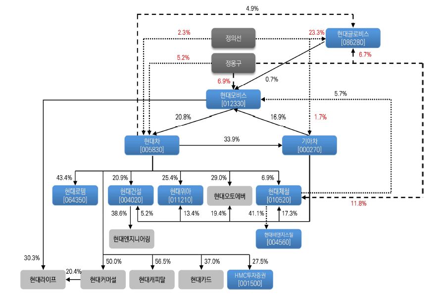
정 연구원은 국회에서 논의 중인 지주회사 전환 시 자사주 활용을 규제하는 상법 개정안의 통과 여부가 직접적으로 현대차그룹 지배구조 개편에 미치는 영향은 제한적이라고 설명했다. 현대차 그룹 내 지배구조에서 주요 3사에 해당하는 현대모비스, 현대차, 기아차의 자사주 보유 비중이 한자릿수로 낮아 자사주 활용에 대한 의존도가 높지 않기 때문이다. 주요 3사 모두 그룹 내 총 지분율이 지배력 확보에 필요한 30%대 수준으로 존재하는 것도 또다른 이유다.
반면, 순환출자 해소의 필요성은 높다는 판단이다. 정 연구원은 "지난해 9월 기존 순환출자 역시 일정 기간(3년) 이내 해소하도록 의무화하는 공정거래법 개정안(최운열 의원 등 24인)이 발의, 현재 국회 정무위원회 계류 중이다"라며, "순환출자 규제 강화의 불확실성으로 현대차그룹의 현재 지배구조가 상당히 부담스러운 것은 사실"이라고 평가했다.
한편, 삼성, 롯데 등 이미 대부분의 그룹들이 기존 순환출자에 대한 축소 작업을 상당 부분 진행 완료해 지난 제18대 대통령 선거와는 달리 지배구조 개선을 위한 후보별 정책 공약에서 순환출자 규제에 대한 논의 자체는 활발하지 않은 상황이다.
정 연구원은 "최근에는 기존 순환출자에 대한 직접적 규제보다 의결권 제한을 통한 자발적 해소를 유도함으로써 부작용을 최소화하자는 대안이 제시되고 있다"고 덧붙였다.
구혜린 기자 hrgu@fntimes.com




















![스테이블코인 입법 '주춤'···한은, CBDC 실험 재개 ‘속도전’ [디지털자산 풍향계]](https://cfnimage.commutil.kr/phpwas/restmb_setimgmake.php?pp=006&w=69&h=45&m=5&simg=20260319211631031920b4a7c6999c121131189150.jpg&nmt=18)

!['스타 발굴 대가' 이수만도 10억 투자...드론 강자 '파블로항공' [K-방산 신흥강자 ②]](https://cfnimage.commutil.kr/phpwas/restmb_setimgmake.php?pp=006&w=69&h=45&m=5&simg=202603201423320542000d260cda7511817679169.jpg&nmt=18)



![강기범 하나증권 디지털신사업실장 "초기 생태계 조성 미션…다양한 발행인 발굴" [증권사 디지털자산 상륙작전 ③]](https://cfnimage.commutil.kr/phpwas/restmb_setimgmake.php?pp=006&w=69&h=45&m=5&simg=202603191613170504300f4390e77d222112131237.jpg&nmt=18)
!['검증된 인물 우선' 국힘 서울시당, 서울 구청장 단수추천 속도전[6·3지방선거]](https://cfnimage.commutil.kr/phpwas/restmb_setimgmake.php?pp=006&w=69&h=45&m=5&simg=20260320173907030190b372994c951245313551.jpg&nmt=18)
![[3월 4주 청약] 전국 청약 2237가구…서울 영등포 ‘더샵 프리엘라’ 1순위 청약](https://cfnimage.commutil.kr/phpwas/restmb_setimgmake.php?pp=006&w=69&h=45&m=5&simg=20260320160509080010048b7183331435245135.jpg&nmt=18)

![[그래픽 뉴스] “AI가 소프트웨어를 무너뜨린다? 사스포칼립스의 진실”](https://cfnimage.commutil.kr/phpwas/restmb_setimgmake.php?pp=006&w=298&h=298&m=1&simg=2026030416113601805de68fcbb3512411124362.jpg&nmt=18)
![[그래픽 뉴스] “돈로주의 & 먼로주의: 미국 외교정책이 경제·안보에 미치는 영향”](https://cfnimage.commutil.kr/phpwas/restmb_setimgmake.php?pp=006&w=298&h=298&m=1&simg=202602261105472649de68fcbb3512411124362_0.jpg&nmt=18)
![[그래픽 뉴스] 워킹맘이 바꾼 금융생활](https://cfnimage.commutil.kr/phpwas/restmb_setimgmake.php?pp=006&w=298&h=298&m=1&simg=202602021638156443de68fcbb3512411124362_0.jpg&nmt=18)
![[그래픽 뉴스] 매파·비둘기부터 올빼미·오리까지, 통화정책 성향 읽는 법](https://cfnimage.commutil.kr/phpwas/restmb_setimgmake.php?pp=006&w=298&h=298&m=1&simg=2026022714105702425de68fcbb3512411124362.jpg&nmt=18)
![[그래픽 뉴스] 하이퍼 인플레이션, 왜 월급이 종잇조각이 될까?](https://cfnimage.commutil.kr/phpwas/restmb_setimgmake.php?pp=006&w=298&h=298&m=1&simg=202601141153149784de68fcbb3512411124362_0.jpg&nmt=18)
![[AD] 현대차, 글로벌 안전평가 최고등급 달성 기념 EV 특별 프로모션](https://cfnimage.commutil.kr/phpwas/restmb_setimgmake.php?pp=006&w=89&h=45&m=1&simg=20260106160647050337492587736121125197123.jpg&nmt=18)
![[AD] 현대차 ‘모베드’, CES 2026 로보틱스 부문 최고혁신상 수상](https://cfnimage.commutil.kr/phpwas/restmb_setimgmake.php?pp=006&w=89&h=45&m=1&simg=20260105103413003717492587736121125197123.jpg&nmt=18)
![[AD] 기아 ‘PV5’, 최대 적재중량 1회 충전 693km 주행 기네스 신기록](https://cfnimage.commutil.kr/phpwas/restmb_setimgmake.php?pp=006&w=89&h=45&m=1&simg=20251105115215067287492587736121125197123.jpg&nmt=18)
![[카드뉴스] KT&G, 제조 부문 명장 선발, 기술 리더 중심 본원적 경쟁력 강화](https://cfnimage.commutil.kr/phpwas/restmb_setimgmake.php?pp=006&w=89&h=45&m=1&simg=202509241142445913de68fcbb3512411124362_0.png&nmt=18)
![[AD]‘황금연휴에 즐기세요’ 기아, ‘미리 추석 페스타’ 이벤트 실시](https://cfnimage.commutil.kr/phpwas/restmb_setimgmake.php?pp=006&w=89&h=45&m=1&simg=20250903093618029117492587736121166140186.jpg&nmt=18)



